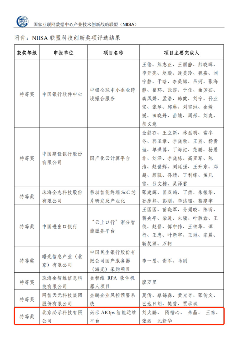
喜讯!必示科技荣获“NIISA联盟2020科技创新项目特等奖”
发布时间:2020-12-31 11:03:00
NIISA联盟是在科技部中国民营科技促进会联盟培育中心(国家产业技术创新战略培育联盟)的指导下成立的技术创新战略联盟,得到了科技部等六部委相关部门领导的全力支持。NIISA联盟旨在成为我国互联网数据中心产业领域的研究、开发、集成、示范基地,加快建立以企业为主体、市场为导向、产学研相结合的技术创新体系,提升企业自主创新能力和产业核心竞争力,促进经济结构调整和产业优化升级。
数字化转型的时代趋势下,企业对业务运维能力和数字化体验提出了全新的要求。为了应对复杂的IT基础设施架构和异构数据解析的挑战,必示科技深耕智能运维,致力以人工智能赋能IT运维领域,打造领先的人工智能(AIOps)引擎,帮助大型企业数据中心提升IT系统可用性和运维管理效率。

必示科技依托源自清华大学计算机系的核心研发团队,围绕故障发现与故障根因定位不断攻坚,积累了大量的科技创新成果,并推动转化为商业落地实践。必示科技自研打造“必示AIOps智能运维平台”,涵盖了专为运维场景研发的多项高效AIOps发明算法,集成多年的科研成果和行业头部用户工业实践,以专业化的技术、产品及服务,正广泛应用于大型企业数据中心的运维场景。
目前,必示AIOps智能运维平台已经落地于中国建设银行、中国人民银行清算总中心、交通银行、招商银行、光大银行、民生银行、广发银行、光大证券、中国联通等30余家行业头部客户,并赢得了客户的口碑认可。
此次荣获“NIISA联盟2020科技创新项目特等奖”,代表着行业对必示AIOps智能运维平台的高度评价。未来,必示科技将立足行业前沿,汇聚、提炼多年智能运维经验,持续发挥技术优势和创新优势,赋能大型企业加速数字化转型。


